哈喽~各位旅行者们大家好呀!原神2.3版本开放之后也同时迎来了优菈和阿贝多的双UP的卡池,那么今天就来带各位萌新旅行者们了解一下这个在雪山版更新之后出现的蒙德炼金术士阿贝多,到底如今强度如何,该如何搭配队伍,下面就开始正片环节吧~
角色定位
阿贝多是一位岩属性的脱手副C角色,元素战技的超长持续时间以及超大的技能范围赋予了阿贝多强大的脱手输出能力,元素爆发的爆发伤害在固有天赋的加持下可以让队伍获得更高的元素精通,但是在2.3新版本更新之前阿贝多的实战输出也并没有得到各位旅行者过多的关注,但是今时不同往日,在2.3版本更新之后阿贝多迎来了全新的专属圣遗物以及专属的四星满精专武,同时钟离和阿贝多的双岩组合也可以适应各路的主C队伍,2.3下半卡池之后也会迎来五郎以及一斗的更新,四岩队真的迎来了未来可期。
阿贝多的命之座是白垩之子座,一命保证了自己在阳华(元素战技)下的充能效率,二命增加了元素爆发的爆发伤害,四六命则是提升了队伍C位的输出。
阿贝多的突破属性为岩属性百分比伤害加成,对于阿贝多有非常直接的提升,同时在2.3版本更新之后的圣遗物下,阿贝多可以轻松吃满岩伤的加成,总加成可以达到(岩伤杯46.6%+90级阿贝多等级突破加成28.8%+华馆梦醒形骸记四件套4层buff吃满效果24%)99.4%,接近提升百分之百的岩属性伤害加成,这次更新的新圣遗物属于是狠狠的抬了一手四岩队了。
技能介绍
阿贝多作为一个脱手副C,主要伤害来源于元素战技以及元素爆发的两个AOE伤害技能,元素战技配合上故由天赋的收割残血加伤,打伤害能力也是非常强,所以阿贝多的天赋升级顺序为:元素战技≥元素爆发>普通攻击(可以不升)
普通攻击 · 西风剑术 · 白
阿贝多的普通攻击经典的很帅,但是我们不用......(不知道有个小细节各位旅行者有没有发现,阿贝多的第一段普通攻击以及第五段普通攻击动作都和琴团长相同,也就是阿贝多的普通攻击名称为西风剑术 · 白是阿贝多自己的西风剑术流派分支)
元素战技 · 创生法 · 拟造阳华
阿贝多的招牌脱手技能,4秒钟超短的CD(长按可以拟造阳华的位置)以及30秒的超长持续时间保证了岩伤的持续覆盖,在阿贝多的阳华中心领域领域,有一个在短时间内可以把角色抬高的电梯,电梯上升时间较慢(在大世界探索中电梯效果比较一般),可以在队伍压力较大的时候往上抬来躲避伤害,阳华范围内受到伤害的敌人可以触发刹那之花,刹那之花属于岩属性AOE伤害,温蒂、万叶、砂糖等聚怪角色也对于阿贝多有较强的适配性(刹那之花对深渊法师的护盾不会触发,其余均可触发伤害),释放拟造阳华的时候是会受到阿贝多自身的攻击力影响,后续刹那之花的伤害收到阿贝多自身的防御力影响。(阿贝多的拟造阳华属于岩属性创造物,岩属性创造物仅可存在两个)
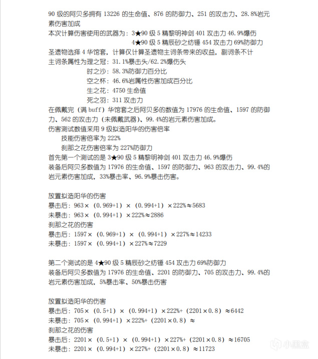
计算数值内容仅供参考,实际数值会比计算数值更高
元素爆发 · 诞生式 · 大地之潮
阿贝多的爆发会对阿贝多前方造成AOE的一个范围伤害,如果阿贝多有提前释放拟造阳华,那么拟造阳华中会绽放7朵生灭之花,元素爆发伤害以及生灭之花数值取决于阿贝多的攻击面板,阿贝多的元素爆发需求较少,可以在充能足够的情况下元素爆发CD冷却好了接上下一个大招(仅次于理想情况)。
固有天赋 · 白垩色的威压
20级突破之后可以获得的固有天赋,提高了拟造阳华对残血伤害。
固有天赋 · 瓶中人的天慧
60级突破之后可以获得的固有天赋,全队都可以吃到的增益效果,如果在充能允许的情况下,这个增加元素精通的效果可以大概率全时间覆盖。
固有天赋 · 天才的发现
材料赌狗天赋!
命之座解析
阿贝多的命之座一命提高对自己的充能效果,二命提高元素爆发的伤害,四命和六命都是帮助队伍增伤的命座。
命之座 第一层
一命可以为阿贝多本身来恢复自身的充能效果仅仅算一命对阿贝多的充能效率,一个拟造阳华可以存在30秒,2秒钟触发一次刹那之花,理想状态下打满总共为15次,一个拟造阳华仅算一命效果下对于阿贝多可以恢复18点元素能量,还是比较快的一个充能效率,充能效率高的话可以每次大招CD转好之后接上第二个大招。
命之座 第二层
二命是一个字很多的命座,其实很简单,你在使用2命以上的阿贝多时,打出4个刹那之花(8秒钟左右)之后切出阿贝多开大招,即可收益最大化,伤害数值会受于阿贝多的防御力。伤害范围也和生灭之花一样是一个以拟造阳华范围来爆炸的一个AOE伤害。
命之座 第四层
四命提升了队伍中下落攻击的伤害(魈和万叶狂喜),不会升龙下劈的可以去找视频学习学习了哦
命之座 第六层
六命为一个倍率较低的增伤效果,而且是吃到结晶反应生成的护盾!结晶反应!(也就是地上的岩元素片片的护盾),在现阶段这么多增伤效果来看阿贝多的满命并不算太惊艳,阿贝多的命座除了2命有较大的伤害增幅其他的命座辅助效果只能算多了一个添头。
武器推荐
阿贝多的主要伤害手段来源于拟造阳华,而拟造阳华的伤害主要来源与刹那之花的效果,也就是吃的是阿贝多自身的防御力以及双爆的效果,所以2.3版本的新单手剑可谓是阿贝多四星专武,谁来用都用不了,当然如果实在没资源拉新武器,90级的三星武器黎明神剑也可以作为二手选择(之前送的腐殖之剑的话就不要带了,对比黎明神剑还是逊色了一些)
圣遗物推荐
阿贝多的圣遗物首推2.3新更新的华馆套,阿贝多可以轻松吃满并且常驻4件套的buff,4件套可以让阿贝多常驻一个24%的防御力和岩伤buff,如果没有华馆套可以先用2磐岩+2宗室,或者2磐岩+3散件都可以主要看词条,但是伤害肯定会比华馆套差上不少,优先选择双爆以及防御力百分比的词条(开始比谁的圣遗物副词条烂的更极品了嗷)
圣遗物词条选择
(生之花和死之羽主词条固定,所以这两个部位可以看向副词条)
理之冠:暴击率/暴击伤害
空之杯:岩元素伤害加成百分比/防御力百分比(二命)
时之沙:防御力百分比
副词条选择:暴击率≥暴击伤害>防御力百分比>元素精通
队伍推荐
阿贝多的配队较为随意,基本任意队伍都可以使用,阿贝多的刹那之花属于非常弱的弱岩,与元素反应之后,反应后的元素依然会残留在怪物身上。那么第一队首先来介绍的是2.3版本首推的4岩队,主C为一斗或者女仆(女仆满命即可开高达),阿贝多提供额外的伤害输出,钟离这个位置可以和凝光替换(4岩队生存能力配合上阿贝多的刹那之花的结晶反应,护盾基本一直存在,可以用凝光来进一步提高岩伤加成,让钟离匀给生存压力大的另一队),最后一个位置则留给专属与岩系专辅的五郎,五郎吃满buff只需要三个岩系角色,如果充能不够的话可以选择换掉钟离的位置来换一个雷神。第二队则是比较常规的一个双岩共鸣的胡桃队,由钟离和阿贝多双岩带队,加伤胡桃以及行秋两人来进行蒸发反应,但是这个队伍要注意,虽然阿贝多的刹那之花是很弱的弱岩,但是和钟离的柱子双共鸣也会蹭掉反应,可以的话建议把柱子放在远处或者直接蹭墙或者蹭大怪把柱子销毁掉。
其实还想说阿贝多还可以组一个破冰队,但是实在是没怎么用过破冰队所以这里暂时不推荐。
由于五郎还没进入卡池,凝光的位置代替的是五郎
角色突破素材
阿贝多的突破材料需要监牢黄玉的一整套大礼包,以及击败无相之岩获得的玄岩之塔、在摘星崖可以捡到的塞西莉亚花、以及击败丘丘人萨满掉落的绘卷大礼包。
阿贝多的突破材料需要「诗文」的教导通过秘境:忘却之峡获取(周三、周六、周日)开放该秘境,以及丘丘人萨满的绘卷大礼包和吞天之鲸 · 只角(公子掉落)。
角色特殊料理
使用阿贝多制作黄油煎鱼可以有概率获得「林之梦」哦
名片预览
结尾
感谢看到最后的旅行者们鸭~,阿贝多作为岩系充电宝来说0命的体验可以说非常好,命之座的加持仅是让阿贝多转向于更加完整的增伤辅助,总而言之,抽不到也不用强求,在如今原神已经开启双UP的情况下未来的复刻只会更快,这次没抽到可以等下次嘛,目前也是在做一些普池的五星角色攻略,不知道大家都歪了谁(我的优菈是火属性的!!!!TT)那么就下期再见吧~
(小声BB:五郎的资料目前也是收集得差不多了,大概率可以在卡池更换前发布,让各位旅行者可以第一时间看到五郎的实际岩系配对效果以及技能机制讲解。下一期应该是我们伟大的占星术师莫娜的攻略,就这样了,拜拜)#神来之作第八期#







