哈喽~各位旅行者们大家好鸭,看完了2.3版本的前瞻直播之后,发现好像角色复刻速度好像变快了一些(钱包:???,总而言之在新版本更新之前,还是打算来清理一下我画大饼的草稿箱,有一部分快要写完的攻略我也是打算重新修改一下里面的内容然后发给各位看看,那么今天的内容就是来自2.1版本更新时出的雷系专拐的角色:九条裟罗,下面正片开始!
角色定位
九条裟罗是一位雷属性的副C兼辅助的角色,元素战技和元素爆发都可以使队伍中的至少一名角色获得攻击力加成效果,元素爆发的多段伤害也让九条裟罗拥有不俗的伤害。
九条裟罗的命之座是羽团扇座,2命即刻解锁机制完全体的九条,6命则可以变成专属雷系的辅助。
九条裟罗的突破属性为攻击力百分比,我认为这个突破属性你不能否定完全没用,作为九条副C来说,这个攻击力百分比加成也是让九条输出提高的部分手段。
在九条裟罗刚出的时候大家都认为是和雷电将军捆绑在一起使用的一个角色,6命带来的雷系增伤也是让不少想要雷神做主C的旅行者们心动不已,但是九条裟罗单独隔开之后,这名角色还剩什么,作为一个雷系的副C兼辅助的一个角色,九条裟罗的乌羽加攻击并不会跟圣遗物影响,所以九条裟罗可以佩戴伤害更高的双暴类型的圣遗物来提高自己的输出。
技能介绍
九条裟罗作为一个让队伍增益的功能性四星,主要的效果还是使用元素战技给队伍主C增加攻击力为优先提升选择,其次是元素利用元素爆发打出伤害然后再次衔接加攻效果给主C,所以天赋升级顺序为元素战技>元素爆发>普通攻击。
普通攻击 · 天狗传弓术
一般除了0命九条需要利用普通攻击来打出元素战技的乌羽效果之外,基本不会使用普通攻击。
元素战技 · 鸦羽天狗雷霆咒召
元素战技是九条裟罗的主要的功能性技能,九条裟罗会往敌人后方后撤步,但是这个后撤步距离似乎有bug,唯一的时候可能出现唯一距离很短的情况,0命九条就需要把手上的乌羽发射出来,然后切换到主C吃到乌羽的爆炸效果才算吃到九条裟罗的攻击力加成。
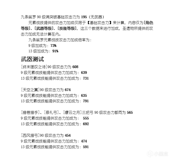
下面也给各位旅行者算出了九条裟罗带先版本各种弓的攻击力加成数值。
元素爆发 · 煌煌千道镇式
九条裟罗的元素爆发需要80点能力,这也就是为什么可以和雷神绑定在一起的原因,九条裟罗的命之座和固有天赋里并仅有一条是略微帮助队伍进行元素充能的天赋(只能说聊胜于无),自然雷神这个雷系充电宝配合九条可以达到相辅相成的效果。九条裟罗的元素爆发同样需要切换主C角色走到雷击的敌方才能吃到攻击力加成,如果元素战技提供的攻击力没有消失的话元素爆发提供的攻击力则会延长之前的攻击力加成时间,两者不可叠加。
固有天赋 · 不动心
20级突破之后可以获得的固有天赋,九条裟罗使用元素战技后减少使用元素爆发之后射出乌羽的时间。
固有天赋 · 御公仪
60级突破之后可以获得的固有天赋,为全队获取元素能量,只能说很少基本回不到多少能力对于需要80点能量的九条裟罗来说还是少太多了。
固有天赋 · 检地
探索派遣加快好耶~
命之座解析
九条裟罗的命之座,2命解锁机制完全体,最好是摸到二命最好,0命的加攻操作较为繁琐,不是很推荐,六命就是雷系的加伤命座。
命之座 第一层
一命可以减少元素爆发的CD。
命之座 第二层
二命在使用元素战技之后即可留下一个乌羽在地上,可以直接切到主C吃加成,过滤掉了繁琐操作。
命之座 第四层
四命提高了大招的伤害以及范围,可以更好的让友方角色吃到落雷的攻击力加成。
命之座 第六层
六命可以直接把九条裟罗看作大招自带60%爆伤的技能,非常强力的一个雷系拐,而且吃到九条的拐就可以享受到这个雷伤的暴击加成,非常好用。
武器推荐
九条裟罗的加攻效果仅吃武器白值,所以可以选择白值较高的武器,副C最优选可以选择天空之翼来作为九条的武器,四星武器可以选择曚云之月、祭礼弓、暗巷猎手等这类白值高的弓,纯辅助可以优先选择终末嗟叹之诗,四星武器上面实在都没有的话可以选择西风猎弓。
圣遗物推荐
因为九条并不是很吃圣遗物的属性,我认为九条现在有两种圣遗物可以选择,副C就选择4绝缘来打输出,纯辅助的话也可以选择4宗室来给自己的队伍中的角色加成攻击力,如果队伍中没有另一个人带宗室的话,其实可以补一个4宗室来给队友增加攻击力。
圣遗物词条选择
(生之花和死之羽主词条固定,所以这两个部位可以看向副词条)
理之冠:暴击率/暴击伤害百分比
空之杯:雷伤百分比
时之沙:攻击力/元素充能效率百分比
副词条选择:暴击率≥暴击伤害>攻击力百分比≥元素充能效率
队伍推荐
九条可以进入由雷神作为主C的感电队,砂糖部分可以用万叶来代替(我没有万叶),依靠雷电将军的大招充能来维持全队的循环,雨帘剑拿来打感电效果。
现在九条最大的问题还是在于充能,循环不上来就是一个很尴尬的问题,另一个问题是班尼特比九条裟罗加攻击力更多的辅助培养难度低,正反馈会比九条地位高,所以现在九条在加攻击的地位上并没有能占到一席之地。
角色突破素材
九条裟罗的突破材料需要最胜紫晶的一整套大礼包,以及击败雷音权现获得的雷霆数珠、在稻妻的名椎滩可以捡到的血斛、击败丘丘人掉落的面具大礼包。
名椎滩附近的血斛采集地点
九条阵屋附近的血斛采集地点
九条裟罗的天赋突破材料需要「风雅」的指引通过秘境:菫染之庭获取(周二、周五、周日)开放该秘境,以及面具大礼包和灰烬之心。
角色特殊料理
使用九条裟罗制作鸟蛋烧可以有概率获得永恒的信仰哦
名片预览
结尾
感谢最后看到各位的旅行者,九条裟罗子在我看来她可能是并没有能那么好的融入队伍的一个角色(没有雷神的情况下),但是我认为如果队伍中还没有班尼特这类增加攻击力的角色可以尝试拉一个来试试,当然55级之后的养老旅行者也可以随便拉来玩玩,游戏嘛快乐为主,强度只不过是一串代码而已,收到的快乐是自己的那才是真的快乐。#神来之作第八期#
预计后面还有篇一个是关于罗莎莉亚的还有一个是烟绯的养成攻略,也不知道是当时哪个版本的产物了,就当把自己画的饼都给填上,就这样啦~希望各位在24号更新的新版本中也能抽到好东西不当保底人。







