(第一次写这种文章,有不好地方请多多包涵)
之前楼主的twitch因为在某宝购买了twitch的主播挂件,而育碧的绑定是需要双向绑定,所以第一个星期到第二个星期的一共六个包全部消失,经过给育碧发工单,弄了快一个星期以后终于把这件事解决了(育碧一天只给我回复一个邮件,hxd们我服了)
这个个工单一共进行了7天
那么言归正传给还是一脸懵bi的小伙伴们说一下这次包不到账的原因(可能是很多问题中的其中一个,这里我只说我这次遇见的)
育碧的绑定是需要双向正确绑定的,任何一方错误都不行。
就是说如果在某宝进行了代领或者购买主播挂件需要绑定twitch和育碧的东西,但是某宝卖家给我们说的已经取消绑定,是单方面的在twitch上取消了育碧的绑定,我们还需要在育碧的官网上取消一次绑定。(我的那个卖家貌似并不知道)
废话完了,直接上教程
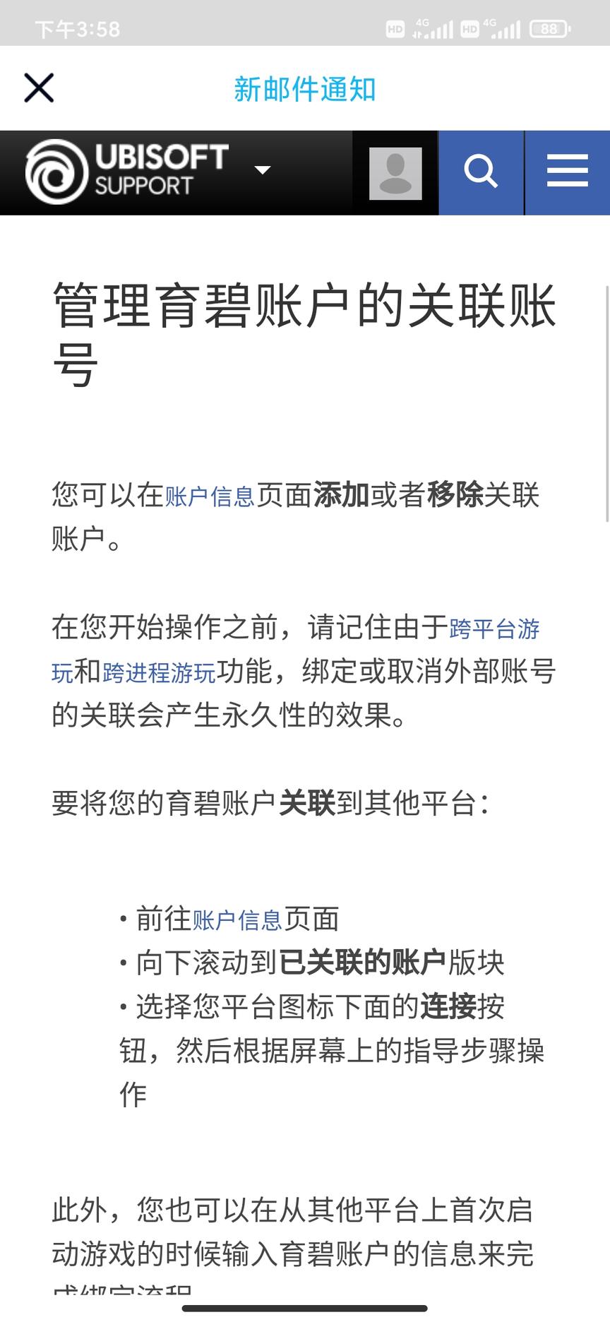
https://support.ubisoft.com/zh-CN/Article/000079308
首先点击上面的链接(不知道文章发出去以后能不能变成超链接,不行的话直接复制去游览器就行)
点进链接我们看见下图这样的界面
然后点击上图里蓝色的那个“关联”进入下图界面
进入上图界面以后,点击蓝色字体的“账户信息”,进入下图的登录界面
进入上图链接以后输入自己的账号密码,点击“log in”
如果小伙伴开启了2步验证,那么进入下图,如果没有的话就跳过这步
进入上图然后等待密码,输入以后下滑点击“log in”进入下图
那么现在已经进入信息管理界面了,我们下滑到下图的位置即可
下滑到上图界面以后,可以看见我们的所有绑定信息,找到twitch的绑定,如果绑定的不是自己的账号id,那么那个id就是店家的id了,我们直接点击unlink(解绑)然后就可以啦。
解绑了某宝卖家以后的账号,我们再次点击链接
https://support.ubisoft.com/zh-CN/Article/000079308
点击进入以后点击下图的链接,重新绑定我们的账号。
在育碧绑定我们的账号以后就全部完成了。
注意:一定要去某宝店铺确认他们是否取消关联,因为关联是双向的,一方错误都不行
注意:一定要去某宝店铺确认他们是否取消关联,因为关联是双向的,一方错误都不行
注意:一定要去某宝店铺确认他们是否取消关联,因为关联是双向的,一方错误都不行
绑定完成之后我们就可以坐等到账啦,另外之前绑定错误的电竞包都不会到账(除非抽风了)
如果不确认是否成功绑定自己成功的话可以按照上面的方法再进入一次信息管理界面查看。
教程弄完啦!希望hxd们早日开出黄金联赛!!#彩虹六号twitch掉宝# #彩虹六号开包# #彩虹六号# #彩虹六号新手#
本文由小黑盒作者:nsant 原创


