免责声明:本文中一切测试基于PC1.0版本第27轮测试服中的更新,不代表正式服实装后的最终结果,一切以正式服为准。
苏北的测评教室开课了!
大家好,我是你们的【老菜苟】苏北。
又到了每月一次的版本评测环节
在3月20日,蓝洞不声不响的放出了超大版本:第27轮更新。那么苏北这里自然也第一时间为大家带来全面的第27轮评测,让无法进入测试服的小伙伴第一时间了解具体更新了什么。
由于第27轮更新内容过多,这次将根据具体内容,分成多篇的版本评测来进行逐一讲解。
首先我们按照惯例,第一篇一定是UI系统及游戏性更新。
- 大厅界面及系统菜单、设定界面优化
富丽堂皇的装饰、钢琴及沙发都营造出一种舒适的氛围。
不过大厅音乐却变的更为紧迫。
而且当我们玩家按下ESC的时候,系统菜单也发生了变化:
银色的平底锅真的好看,而且PUBG也早就该换掉之前4399一般的菜单了。
而在设置界面中,各项设定的功能也更为直观:
玩家可以通过右侧模块来了解某一设定针对的方面,而且可以实时看到更改设定的结果。
- 新增按键指南功能
在游戏功能方面,新增了按键指南界面:
经过确认,这一功能会随着玩家对于按键的更改而发生变化。对于新手玩家更为友好。
- 可调整队伍语音音量
在游戏中,现在可以调整队伍语音单独玩家的音量了,终于不用在被某一名玩家震破耳膜了。
不过游戏内语音目前仍会出现问题……这个就有点尴尬了。
- 优化
在游戏实际体验中,帧数大约提升了5%左右。
- 第三赛季段位系统
首先我们来了解一下第三赛季:
第三赛季将于3月27日,随#27正式服同步开启。
同时,蓝洞也针对第三赛季做出了一些改变:
解释一下:
1.第三赛季开启后,玩家的SP积分并不会归零重置,而是采用软重置的形式。也就是说,第三赛季的初始分将会根据第二赛季结束时玩家的SP积分来进行计算,应该会采取非等比例归中的形式。
2.第三赛季里,除了常规的赛季段位奖励外,玩
最多总计可以获得35张黄色票券。
票券可以用来兑换全新的通行证中,票券商店的物品。(兑换方式将在通行证评测中具体解读)
- 周年活动及商城下架
同时,随着#27轮版本的上线,3月27日,中国主播皮肤即将下架停止出售,想要购买的小伙伴请抓紧了。
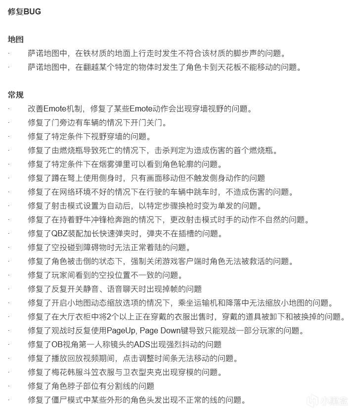
- BUG修复
游戏难免有BUG,但是在修复就证明蓝洞还没放弃。
好了,以上就是第27轮更新的第一弹内容:UI系统及段位系统更新,后续评测内容即将更新。如果小伙伴们还有什么新的发现,欢迎在评论区中进行讨论,直接给我发私信也可以的哟。
本文由小黑盒作者:苏北 原创
未经授权禁止转载或摘编


















